
د محصول تفصیل
| د لیبل سرعت: | 20-200pcs / دقیقې (د لیبل اوږدوالی او د بوتل ضخامت پورې اړه لري) | د ګickې ګو Labې نښه نښه: | 20-200 ملي میتر |
|---|---|---|---|
| د څيز لوړوالی: | 30-200 ملي میتر | د لیبل لوړوالی: | 15-110 ملي میتر |
| د لیبل اوږدوالی: | 25-300 ملي میتر | لیبل رولر دننه قطر: | 76 ملي میتر |
| لیبل رولر له قطر بهر: | 300 ملي میتر | برښنا ترتیبونکی: | 220V 50 / 60HZ 0.75KW واحد مرحله |
| د ماشین وزن: | 150 کلوګرام | د ماشین اندازه: | 1600 (L) * 550 (W) * 1600 (H) ملي میتر |
| کلیدي ټکی: | د فلیټ سرفیس لیبل غوښتونکی | لومړۍ نمونه: | HAP200 |
| دوهمه مودل: | HAP300 |
د اتوماتیک فلیټ سرفیس لیبل غوښتونکی ماشین ، SUS304 سټینلیس فولاد اقتصاد اتوماتیک پورتنۍ او اړخ لیبل کولو ماشین
کاریال:
د اتومات فلیټ سرفیس لیبل اپلکیټر ماشین ، SUS304 سټینلیس سټیل اقتصاد اتوماتیک پورتنۍ او اړخ لیبل کولو ماشین د هر ډول فلیټ شیانو لکه خواړو ، کیمیکل ، درمل جوړولو ، کاسمیټک ، سټیري ، سي ډی ډیسک ، کارتن ، بکس او مختلف تیلو کیټلونو لپاره د تطبیق وړ دی. دا اقتصاد د اتوماتیک سر او اړخ لیبل کولو ماشین د فلیټ اړخ لیبل کولو لپاره. د اقتصاد اتومات سر او اړخ لیبل کولو ماشین د دې لپاره مناسب دی:

برخی:
- اصلي بدن د SUS304 سټینلیس سټیل او لوړ رتبه المونیم الیاژ لخوا رامینځته شوی.
- د لیبل کولو سر د پرمختللي مرحلې موټرو لخوا پرمخ وړل کیږي کوم چې له جاپان څخه وارد کیږي.
- ټول جادو سترګې په جاپان کې رامینځته شوي پرمختللي عکس کشف کونکي دي.
- د PLC کنټرول سیسټم د مینځپانګې 60 ډلو په ګډون ، په انساني انٹرفیس سره سمبال دی.
- د لیبل کولو ځای او قد د تنظیم وړ دی.
- د ترانسپورت لوړوالی د تولید کرښې لوړوالی سره تنظیم کیدی شي.
- د لیږدونکي او تولید کرښې سره وصل کیدو وړ اوسئ
- د اختیار لپاره شفاف لیبل څارونکی.
د ظهور شکل:

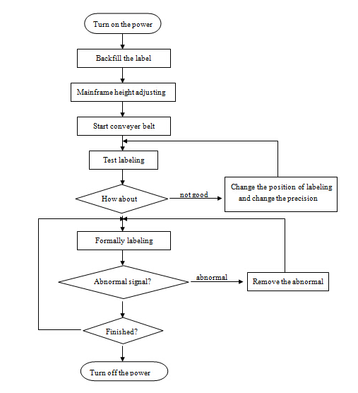
د چلولو جریان چارت:

د سرکټ ډیاګرام:

بسته بندي او لېږل:
1. بندر:شانګهای
2. د بسته کولو جزئيات:د لرګیو قضیې صادرولو بسته
3. د تحویلي توضیحات:عموما د تادیې ترلاسه کولو وروسته 12-15 ورځې
پرله پسې پوښتنې:
1) - لیبل ښیې لاړ شه ffer
دلیل: د لیبل کولو محصول سرعت خورا لوړ دی ، یا د اسمبلۍ لاین سرعت ټیټ دی
حلونه: د لیبل وتلو سرعت ورو کړئ یا د مجلس لاین سرعت (د بوتل حرکت کولو سرعت) ګړندی کړئ.
2) bellabel شو د سوځولو ګفر
دلیل:
low low ؛low؛ board board board flat flat flat not؛؛؛؛.
- د بورډ څنډې خلاصې د بوتل پوښ سره موازي ندي؛
label لیبل ډیر سپک دی
حلونه:
د قلبی تختی بدلول ،
- د تختې څنډې د پیل کولو لپاره تنظیم کړئ د بوتل پوښ سره موازي دي ،
label د لیبل بیلټ په سمه توګه اغیزه وکړئ.
ټاګ: د فلیټ لیبل غوښتونکی ، د بکس لیبل کولو ماشین









