
د محصول تفصیل
SUS304 servo موټور اتومات پړاو بوتل لیبل کولو ماشین PLC کنټرول
کاریال
دا سرو موټور اتوماتیک نښې لیبل کولو ماشین د هر ډول فلیټ شیانو لکه خواړو ، کیمیکل ، درملو ، کاسمیټیک ، سټیشنري ، سي ډي ډیسک ، کارتن ، بکس او د تیلو مختلف کیټلونو لپاره د تطبیق وړ دی د اتوماتیک لامپ لیبل کولو ماشین د دې لپاره مناسب دی

برخی
| عملیات | د PLC کنټرول سیسټم د لیبل کولو ماشین چلول اسانه کوي |
| مواد | د لیبل کولو ماشین اصلي بدن د SUS304 سټینلیس سټیل څخه جوړ شوی |
| شکل بندي | زموږ د لیبل کولو ماشینونه جاپاني ، الماني ، امریکایی ، کوریایی یا تاییوان برانډ برخې پیژندل شوي اپلوټول |
| انعطاف | پیرودونکی کولی شي د چاپګر او کوډ ماشین اضافه کولو لپاره غوره کړي؛ کولی شي له کنویر سره اړیکې غوره کړي یا نه. |
تخنیکي پیرامیټرې

| نوم | اتوماتیک نغښتل شوی ماشین |
| د لیبل کولو سرعت | 60-300pcs / min |
| د څيز لوړوالی | 25-95 ملي متر |
| د څيز ضخامت | 12-25 ملي میتر |
| د لیبل لوړوالی | 20-90 ملي میتر |
| د لیبل اوږدوالی | 25-80 ملي میتر |
| لیبل رولر دننه قطر | 76 ملي میتر |
| لیبل رولر له قطر بهر | 350 ملي میتر |
| د لیبل کولو درستي | ± 0.5 ملي میتره |
| برښنا ترتیبونکی | 220V 50 / 60HZ 2KW |
| د چاپګر ګاز مصرف | 5Kg / m2 (که د کوډینګ ماشین اضافه کړئ) |
| د لیبل کولو ماشین اندازه | 2500 (L) × 1250 (W) 50 1750 (H) ملي میتر |
| د لیبل کولو ماشین وزن | 150 کلوګرام |
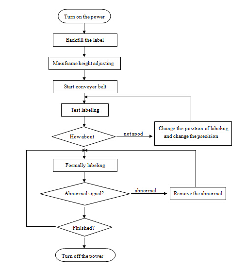
د چلولو جریان چارت

د سرکټ ډیاګرام

توضیحات ښیې

بسته بندي او لېږل

· بندر: شانګهای
· د بسته کولو جزئيات: د لرګیو قضیې صادرولو بسته
· د تحویلي توضیحات: عموما د تادیې ترلاسه کولو وروسته 12-15 ورځې
په موږ باور وکړئ ، VKPAK ، ستاسو غوره انتخاب! ستاسو غوښتنې ته سم ځواب!
زموږ خدمات
1. ستاسو د لیبل کولو ځانګړي غوښتنو سره سم تاسو ته د مسلکي لیبل کولو سلولو وړاندیز وکړئ.
2. د سپارلو امر وروسته تاسو ته د لوړ کیفیت لیبل کولو ماشین وړاندې کړئ.
Try- هڅه وکړئ چې د تحویلي وخت لنډ کړئ ترڅو خپلې اړتیاوې پوره کړئ.
4. تاسو زموږ د ماشین ترلاسه کولو وروسته تاسو د ټول عمر وړ تخنیکي ملاتړ چمتو کړئ.
پرله پسې پوښتنې
1. تاسو د کوم ډول لیبل کولو ماشین لرئ؟
ګران پیرودونکي ، موږ د ګرد کانتینرونو او فلیټ سطح لپاره اتومات او نیمه اتوماتیک لیبل کولو ماشین لرو. ځینې ماډلونه د یو لیبل لپاره او نور نور د دوه لیبلونو یا حتی ډیر لپاره. او موږ کولی شو ستاسو د ځانګړي لیبلینګ وضعیت مطابق ماشین ډیزاین کړو.
پدې توګه ، pls موږ ته ستاسو د لیبل کولو اړتیاو لیږلو لپاره وړیا راوتلې ، موږ به تاسو ته د لیبل کولو قناعت وړ حل چمتو کړو.
2. آیا د کوډ کولو ماشین کولی شو نیټه او ډیر شمیر چاپ کولو لپاره؟
هو ، تاسو کولی شئ د خطونو چاپ کولو لپاره د کوډ کولو ماشین اضافه کولو لپاره غوره کړئ او نه چې تاسو غواړئ.
دا ګرم ټاپ دی او په ډیرو دریو لینونو کې چاپ کیدی شي.
3. د مناسب نمونې چک کولو لپاره موږ باید کوم معلومات وړاندې کړو؟
Pls موږ ته ستاسو د کانټینر او لیبل عکس ، او همدارنګه د کانټینر او لیبل اندازه راولیږئ.
مهرباني وکړئ موږ ته دا هم ووایاست چې تاسو کوم ډول لیبل کاروئ ، که امکان ولري. (د مثال لپاره ، ځان چپکونکی ، کولی شي ګرم ، ګرم ګی او نور. که چیرې لیبل په رول کې وي یا ټوټې وي.) بیا ، موږ به تاسو ته مناسب موډل وګورو.
ټاګ: د صنعتي لیبل کولو ماشین ، د شیشې بوتل لیبل کولو ماشین









